Katastrální úřad
pro Karlovarský kraj
Vyhledávání:
Český úřad zeměměřický a katastrální
Katastrální úřady
Zeměměřické a katastrální inspektoráty
Zeměměřický úřad
Úvod
O úřadu
Působnost KÚ
Organizační struktura
Statut, organizační, jednací a spisový řád KÚ
Informace povinně zveřejňované
Kontakty
Boj proti korupci
Aktuality úřadu
Úřední deska
Podatelna
Veřejné zakázky
Nabídky majetku
Výroční zprávy
Volná místa
Často hledané informace
Je dobré vědět
Nové mapování katastru nemovitostí
Přehled revizí, mapování a komplexních úprav
Revize katastru nemovitostí
Sazebník úplat a správních poplatků
Poskytování údajů z KN
Zápisy do KN
Formuláře
Poskytování informací dle zákona č. 106/1999 Sb.
Služební předpisy úřadu
Zpracování osobních údajů
Boj proti korupci
Nyní jste zde:
Katastrální úřady
»
Karlovarský kraj
»
O úřadu
»
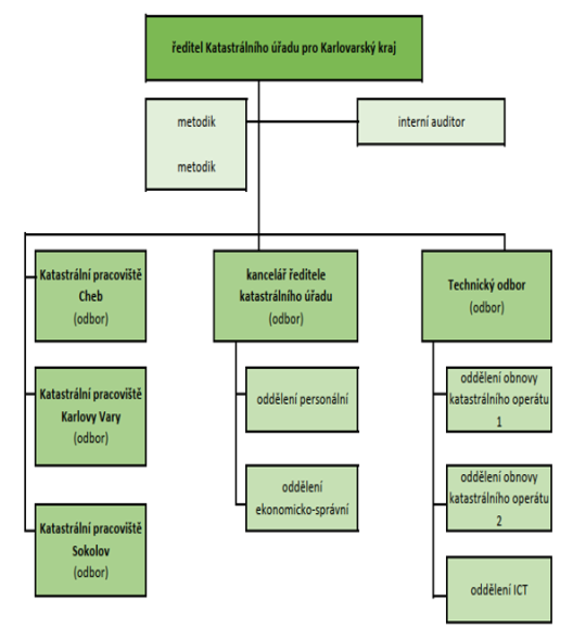
Organizační struktura
Organizační struktura
Aktuality úřadu
23.05.2024
Upozorňujeme, že v rámci Nahlížení do KN pro geodety byla k možnosti stažení souborů ZPMZ nově doplněna rovněž možnost stažení souborů geometrických plánů. Jedná se o prosté kopie geometrických plánů (bez autentizačních prvků) poskytované výhradně odborně způsobilým osobám v režimu podkladů pro vyhotovení geometrického plánu nebo vytyčení hranice pozemků podle katastrální vyhlášky.
Aktuality resortu
22.10.2025
Oznámení o vyhlášení výběrového řízení na obsazení služebního místa ředitele/ředitelky
Katastrálního pracoviště Brno-venkov.
21.10.2025
Oznámení o vyhlášení výběrového řízení na obsazení služebního místa
Metodika účetnictví a rozpočtu
.
15.10.2025
Aktuální číslo
Geodetického a kartografického obzoru (10/2025)
je k dispozici ke stažení.